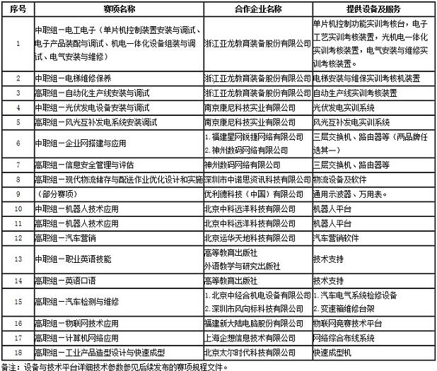
3044am永利(中国)集团-官方网站教育装备成为2012年全国职业院校技能大赛合作企业
发布时间: 2012-4-2 0:00:00
< 返回
【返回顶部】
【打印本稿】
【返回列表】
分享至:
万搏官方网站
|
开云app官方在线入口
|
新利官方版网站登录入口
|
开云app登录入口
|
开云手机官方登录
|
亚娱体育app官网
|
网投在线-【官网】
|
开云官方入口app
|